- توضیحات
- دانلود
- نظرات (0)
توضیحات
نگاه کلی
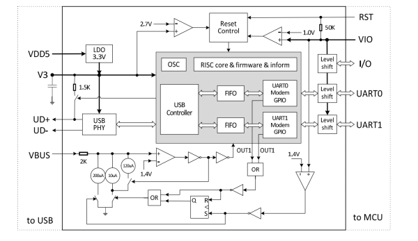
مبدل USB – 2x Serial برند WCH با قابلیت پوشش دهی سطح ولتاژهای ورودی و خروجی 5v، 3.3v، 2.5v و 1.8v همچنین حداکثر نرخ تبادل اطلاعات 6Mbps رو هر پورت سریال، می تواند برای بسیاری پروژه هایی که نیازمند بیش از 1 پورت سریال هستند، گزینه اقتصادی و قدرتمندی باشد.

2403131130_WCH-Jiangsu-Qin-Heng-CH342F_C2841530.pdf
(pdf, 199KB)
datasheet




















نقد و بررسیها
هنوز بررسیای ثبت نشده است.