- توضیحات
- دانلود
- نظرات (0)
توضیحات
نگاه کلی
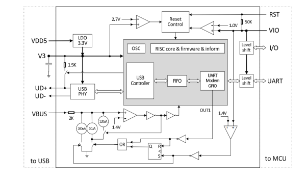
مبدل USB به Serial برند WCH قابلیت پوشش دهی سطح ولتاژهای ورودی/خروجی 5، 3.3، 2.5 و 1.8 ولت را داشته و می تواند از حداکثر نرخ تبادل اطلاعات 6Mbps پشتیبانی کند.

2403131129_WCH-Jiangsu-Qin-Heng-CH343P_C2846043.pdf
(pdf, 194KB)
datasheet




















نقد و بررسیها
هنوز بررسیای ثبت نشده است.